商标被人抢注了,提无效宣告却不知从何下手?接案后是先看证据还是先定策略?今天这期干货,用两个真实案例拆解商标无效宣告的完整办案思路——如何快速定性、如何釜底抽薪、如何用绝对理由翻盘。
从接案到胜诉,胡律师手把手教你拆解商标无效宣告案件。
我发现很多同行和企业在遇到无效宣告案件时,往往一头扎进细节里,结果方向跑偏。今天胡律师就结合两个真实案例,把我在接受委托后的办案思路掰开揉碎了讲给大家,希望对你有帮助。
第一步:接案后,先别急着看证据,先做“宏观定性”:
拿到一件商标无效宣告案件,我做的第一件事,不是急着翻看权利人的证据清单,而是先问自己:这个案子,是用绝对理由打,还是用相对理由打?“定性”的事情要先做。当然,很多时候可以两者结合,但也必须分清主次。
相对理由:主要涉及《商标法》第三十条、第三十一条(商标近似)、第三十二条(在先权利/抢注)等。核心是“我有权利,你侵犯了我”。
绝对理由:主要涉及《商标法》第四条:不以使用为目的的恶意注册、第十条:不良影响/误认、第四十四条第一款:以欺骗或其他不正当手段取得注册等。核心是“你的注册本身就不正当,损害了公共利益或市场秩序”。
怎么快速判断?
如果你熟悉客户的商标,再直观比对下对方的商标,基本就能判断能不能用“近似条款”这一相对理由来打。比如,白酒类(33类),只要对方商标和客户的商标长得像,商品又相同或类似,那相对理由就是首选。但,如果对方商标和你客户的商品不类似,或者你客户的商标权利基础不稳,那就要优先考虑绝对理由。
第二步:若选定相对理由后,分三步走稳:
假设我们决定用相对理由,比如第三十条、三十一条的近似条款,那么接下来的操作流程是这样的:
1、稳固权利基础:挑出最硬的“矛”:
客户可能有好几个商标,但并不是每个都适合作为引证商标。你要挑选:权利状态稳定的,比如注册满三年但未被提撤三,或者即使被提撤三也有使用证据;与争议商标最接近的;最好是最新、常用的。还有1点,引证商标数量多多益善。
案
“乾唐”商标无效宣告案,我方代理被申请人,成功维持注册。
申请人,山东某陶瓷公司用四个引证商标来无效我们客户的“乾唐”商标(33类白酒)。



引证商标一:“乾唐轩活瓷”已经被我方成功撤销;
引证商标二、三、四的所有人,不是无效宣告申请人,而是其他公司,申请人并没有主体资格。于是我们抓住这一点,轻松瓦解了对方的相对理由攻击。这个案例告诉我们:申请人引证商标的权利基础如果不稳,我们就可以通过撤三等方式釜底抽薪。试想,引证商标都不存在了,无效宣告还能赢吗?所以,权力基础一定要稳固。

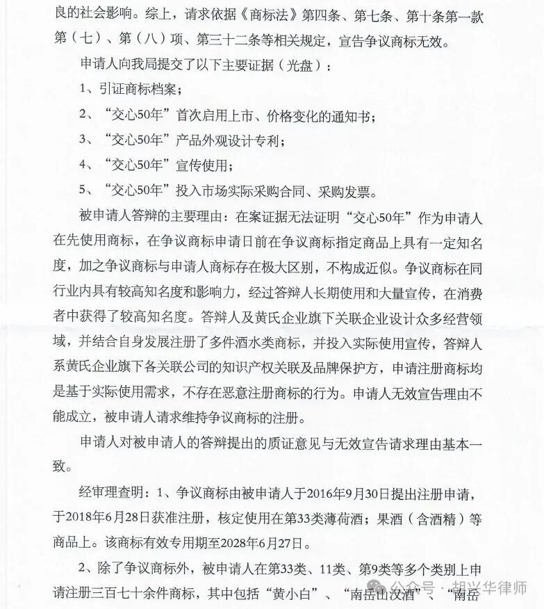
案例2:“交心”商标无效宣告案;我方代理无效宣告申请人,成功无效。





湖南雁峰酒业,也就是我方的委托人,在33类“白酒”产品上在先使用了“交心50年”商标,但注册申请的时间要晚于对方,商标就被面临着驳回的问题。为了获得商标注册,就要想办法清除在先这件已注册的“交心”商标。我们在设计无效宣告方案时,就想到了相对理由(三十二条抢注)和绝对理由(第四十四条)一起上。
审查员没支持我们的三十二条“抢注条款”,这是因为我们提供的证据虽然能证明是在先使用,但使用证据偏弱,无法证明“经过使用具有一定知名度和影响力”,三十二条的“抢注”的构成要件不满足;但是,审查员支持了我们的“绝对理由条款”。因为,我们在做案件时注意到,被申请人--合肥某公司在多个类别上申请注册了370多件商标,不仅包括“交心”系列商标,还包括“字节飞行”、“字节魔音”(模仿“字节跳动”)、“科大云舟”(模仿“科大讯飞”)、“剐酒年份原浆”(模仿“年份原浆”)等商标。被申请人这些商标注册行为具有复制、抄袭他人具有较强显著性商标的主观故意,不具备注册商标应有的正当性,扰乱了正常的商标注册管理秩序,最终适用《商标法》第四十四条第一款“以其他不正当手段取得注册”,宣告争议商标无效。
这个案例告诉我们:当对方有明显的囤积、摹仿行为时,绝对理由往往能成为杀手锏。
第四步:别忘了其他特殊条款:
1、第三十二条前半段:申请商标注册,不得损害他人现有的在先权利。比如,某网红的名字被抢注了,就可以利用这条进行维权。
2、第十五条:代理人/代表人抢注。比如,商标被经销商抢注了,那么你就可以利用这条来维权。
3、第十条第一款第(七)项(误认):胡律师曾代理过一起抢注知名高校地址的异议案。在这起案件中,我们通过提供大量使用证据证明,经过多年持续使用,异议人在学校(教育)等领域已经具有较高知名度,被异议商标“**街*号”即异议人学校住所地,一直延续使用至今,该地址与异议人之间已经建立起唯一对应关系。商标局最终认定,被异议商标如予核准注册易使公众误认为被异议商标所标识的服务来源于异议人或与异议人存在某种特定联系,从而对服务的来源产生混淆误认,被异议商标不予注册。
胡律师最后想说的是:商标无效宣告不是简单的文书工作,而是一场策略战。接案后要先定方向,再打配合,才能稳扎稳打,步步为赢。
如果你正在处理类似案件,或者有商标被抢注的困扰,欢迎留言与胡律师交流。
首发:微信公众号“胡兴华律师”
点读是点睛网APP中的一款全民学法的人工智能(AI)新产品。它能“识字”和“朗读”,它使“读屏”变“听书”,解放读者的眼睛和颈椎。它使“讲课”变“写作”,解放讲师的时间和身心。
在点睛网PC或APP端注册,登录点睛网PC端个人后台,点击“我的文章”,填写作者信息并上传文章。当第一篇文章通过编辑审核后,即成为点睛网的正式作者。
作者在点睛网个人中心发布文章,编辑审核合格的才能呈现给读者。作者只能发布自己写的文章,不能发布或转发他人的文章。更不能发布有违法律法规、政府规定,或公序良俗、文明风尚、社会和谐等文章。
作者文章上传后,编辑将在工作日最晚不超过24个小时、非工作日最晚不超过48个小时内完成审核。审核未通过的,说明理由。文章评论的审核,参照以上周期。
本网服务属虚拟电子产品,通过第三方平台支付,退费程序复杂且成本畸高。所以, 一经购买成功,概不支持退费请您理解。谢谢!
本网服务属虚拟电子产品,通过第三方平台支付,退费程序复杂且成本畸高。所以, 一经购买成功,概不支持退费请您理解。谢谢!