「股权收购协议的基本概念」
最常见的并购方式是收购标的公司的股权,因此最常见的协议是股权收购协议(sharepurchaseagreement或stockpurchaseagreement)。股权收购交易中,买方可能从现有的股东手中收购目标公司股权,此时卖方是目标公司的现有股东。买方也可能认购目标公司新增的股本,此时卖方为目标公司。股权收购协议是并购交易中最常用的法律文件,不论是收购目标公司100%股权,收购过半数股权取得第一大股东地位,还是进行非控股的战略投资和风险投资,各类交易的股权收购协议虽然千差万别,但基本结构和必备条款大致相同。本章以国内交易的股权收购协议为重心,也涵盖跨境收购协议的基础内容。
股权收购协议主要有以下作用:
首先,规定股权交易的商业安排,包括价格、成交的前提条件、流程等基本安排。
其次,规定股权收购协议的内容,特别是各种陈述和保证中要求卖方对事实的确认,促使卖方提供买方需要的文件和信息,推动尽职调查的进展。
最后,将各类风险和责任在各方之间进行分配,例如,规定如果目标公司出现重大合规问题,买方有权不完成交易,或者成交后得到补偿;又如,对于某些需要取得政府审批的交易最终未能取得政府审批的,各方无须成交。
「影响股权收购协议的基础因素」
股权收购协议服务于商业交易,其结构和内容受到多种因素的影响,包括以下因素:
一、交易结构
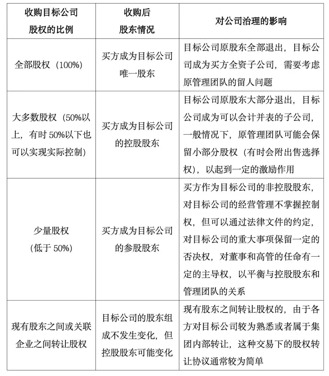
股权收购根据收购股权的比例不同,可以分为:
1.买方收购目标公司全部股权成为唯一股东;
2.买方购买大多数股权成为控股股东;
3.买方购买少量股权成为小股东;
4.现有股东之间或关联企业之间转让股权;
在以上四种情形中,股权收购协议的内容和协议方关注点与谈判重心都有所差异(收购不同比例目标公司股权的情形分析详见文末表格)。
二、交易主体
股权收购协议在很大程度上受到交易主体的影响,主要包括交易各方的性质(如外资、国资、上市公司、财务投资人)、交易各方的关系、买方对目标公司的熟悉程度、买方是战略投资人还是财务投资人等因素。
外国企业或外资企业作为买方的收购,要考虑到目标公司所在行业是否对外资有限制(也包括实践中的隐形门槛)。
国资性质的卖方在收购交易中还需要遵守针对国有资产监管的法律法规,走特定的交易流程并适用特别的法律格式文本。
涉及上市公司的收购交易亦需遵守关于上市公司的法律法规,遵循交易所的公告流程。
私募股权基金等财务投资人对目标公司所在行业的理解和风险的把握较战略投资人而言可能稍弱,因此在尽职调查中关注点往往更细致,也更依赖法律文本的保护。
由于财务投资者一般在成交后依靠目标公司的管理层持续经营,因此对管理层在成交后的稳定性非常关注。
在公司现有的股东之间转让股权的情形下,卖方通常认为买方作为现有股东应对公司情况比较了解,因此倾向于采用内容简单的转让协议,且可能不愿意在协议中给出广泛的保护买方的条款。
三、交易流程和谈判地位
在买方和卖方进行一对一谈判的情况下,通常由买方的律师负责撰写股权收购协议的初稿。较优质的目标企业拟出售以及抢手的初创企业在早中后期募资时,可能由企业(也就是卖方)律师主笔。
优质目标企业或外商投资企业的出售以及在海外并购中,卖方常选择采用竞价程序。为了掌握主导权也为了提高效率,卖方一般要求由卖方律师准备收购协议初稿,此时的协议初稿通常对卖方非常有利,例如仅包括有限的陈述保证和承诺条款以及较简单的交割先决条件。买方及其律师一边对目标公司进行尽调,一边对卖方律师准备的收购协议初稿进行审阅并提出意见。如果多个潜在买方同时参与竞价,为了获得交易机会,潜在买方在获得一对一谈判权之前对收购文件提出的初步意见通常不会过于激进。
交易方的谈判地位直接影响协议内容。实力雄厚、经验丰富的买方如一些大型集团、私募基金通常希望协议条款对己方有利,而不急于出售的卖方或者优质的目标公司自然在交易中希望按照自己的节奏来。
四、目标公司的性质和行业
目标公司是上市公司的股权收购交易,其收购协议与收购非上市公司的协议在结构、协议方关注点和具体内容上都有较大差异。
目标公司含有国资成分时,交易中还需要遵守针对国资的特别法律法规,走特定的交易流程并适用特别的法律格式文本。
不同行业的标的,也有其惯例,会影响协议的结构。例如,标的是集成电路、能源、互联网企业或医药公司的交易,其侧重点自然不同。
五、目标公司所在地、适用法律和惯例
传统上股权收购被认为是买卖合同的一种,将股权视为一项资产。国内的股权收购协议,在内容上延续了买卖合同的权利和义务框架,通常采取较为简短的格式,重权利义务,轻程序和步骤。目标公司本质是一个资产、技术、人员、业务关系、政府审批相结合的商业存在,表面看股权收购协议的对象是企业股权但从功能上应抓住被投资企业的核心价值,技术上需要涵盖企业的业务经营、合规,财务等方方面面的情况。在过去的二十多年,欧美格式的股权收购协议对国内交易影响非常明显。越来越多的交易采取陈述保证为核心的格式,包括陈述保证,先决条件等内容。
在海外并购中,目标公司和交易主体所在地对文本影响极大。
一方面,目标公司所在的国家或地区的法律和惯例直接影响股权收购协议的结构和内容。总体而言,海外收购的股权收购协议主要分为英式和美式两类。收购美国公司的交易通常采用美国流行的文本;收购拉美地区的公司,美国文本也更常见。收购英国公司以及在澳大利亚,新西兰、新加坡等地交易通常采用英国流行的文本。在非洲和亚太地区,英国文本更流行。以欧洲大陆国家为目标公司的并购交易文件,格式和内容受到英美文本的深刻影响,具体内容也与本国成文法律相协调。另一方面,交易方也会影响文本的选择,例如美国企业出售海外子公司或者收购海外标的时,自然倾向于使用美式文本。
此外,市场惯例也影响收购协议的内容。欧洲大陆国家的股权收购协议通常比英美文本简单,很大程度上是因为当地成文法的规定作为一种背景法律,即便协议没有明确规定也可能被适用,这有效补充了协议的内容;而英美传统上没有系统的成文法,因此协议方通常自由约定协议条款,力求内容详尽,旨在保证协议履行与执行的确定性。
六、买方的融资安排
如果买方需要从银行等金融机构获得融资来支付交易价款,银行通常要求审阅股权收购协议等交易文件。根据融资交易的安排,有时银行等融资方还可能对股权收购协议的内容有实质性的要求,如果协议不符合其内部风控合规要求还会提出修改意见,要求协议包括符合相关市场惯例的保护融资方利益的条款。
七、买方的支付手段
股权收购交易中,买方支付的对价可能是现金、股票或其他财物。对价的形式直接影响股权收购协议的内容。
如果买方的对价包括买方的股权,相当于卖方认购买方的股权成为其股东。卖方实际也是买方,就会关注原买方的经营和财务情况,要求原买方在协议下给出各类陈述和保证以及承诺。
如果买方的对价有一部分不支付给卖方,而是作为对卖方的一笔负债,或形成一笔可转换为买方及其关联公司股权的债务,这就相当于卖方向买方提供了一笔融资。此时,卖方不但会关注买方的经营和财务情况,也可能要求买方作出类似贷款协议项下的保证和承诺,直到债务清偿或可转债转换成股权为止。
“现金为王”,如果买方用100%的现金作为支付方式,则是给予了卖方100%的资金流动性,这也给了买方不小的资金压力。因此,买方更倾向于采取组合对价的方式来进行支付,以享受现金流上的灵活性。
八、各类商业安排和条件
协议方之间的商业安排,包括管理层留任、供应和销售安排、技术转让、合作与服务、设施共享安排等,都会直接影响股权收购协议的内容。
协议方的地位等因素也直接影响协议的具体条款,协议方及其顾问固然可以基于惯例提出己方立场,但处于有利地位的一方往往可以占到上风,最终获得对其有利的条款(即使这些条款未必符合惯例)。
「收购不同比例目标公司股权的情形分析」

首发:微信公众号“公司那些事儿”
重庆鉴识律师事务所高级合伙人
执业领域:金融纠纷、公司治理、投融资收并购、股权激励、股权架构设计等
从业经历:曾分别在北京国资委西南总部担任风控部副部长、金科控股集团风控副总裁、中科控股集团担任法务总监等职务,主导参与了30余个百亿级别以上的投融资、收并购及多个IPO项目,并统筹完善全体系风控制度建设,对国有企业、民营企业的经营模式和风险控制有深刻的理解和认识,可以充分运用法律、税务、金融的多学科实务知识,为客户深度赋能。
我也要当作者思想共享 知识变现
点读是点睛网APP中的一款全民学法的人工智能(AI)新产品。它能“识字”和“朗读”,它使“读屏”变“听书”,解放读者的眼睛和颈椎。它使“讲课”变“写作”,解放讲师的时间和身心。
在点睛网PC或APP端注册,登录点睛网PC端个人后台,点击“我的文章”,填写作者信息并上传文章。当第一篇文章通过编辑审核后,即成为点睛网的正式作者。
作者在点睛网个人中心发布文章,编辑审核合格的才能呈现给读者。作者只能发布自己写的文章,不能发布或转发他人的文章。更不能发布有违法律法规、政府规定,或公序良俗、文明风尚、社会和谐等文章。
作者文章上传后,编辑将在工作日最晚不超过24个小时、非工作日最晚不超过48个小时内完成审核。审核未通过的,说明理由。文章评论的审核,参照以上周期。
本网服务属虚拟电子产品,通过第三方平台支付,退费程序复杂且成本畸高。所以, 一经购买成功,概不支持退费请您理解。谢谢!
本网服务属虚拟电子产品,通过第三方平台支付,退费程序复杂且成本畸高。所以, 一经购买成功,概不支持退费请您理解。谢谢!