适用对象:用人单位人力资源管理人员
核心原则:合法解除、证据留存、流程合规,降低违法解除法律风险
一、适用前提
本解除方式仅适用于劳动合同试用期内,是试用期特有解除情形,相比其他解除方式更简便、高效、低成本,但需严格满足法定及实操条件,否则将被认定为违法解除。
法律依据:《劳动合同法》第二十一条、第三十九条第一项
二、核心操作步骤(五大关键环节,缺一不可)
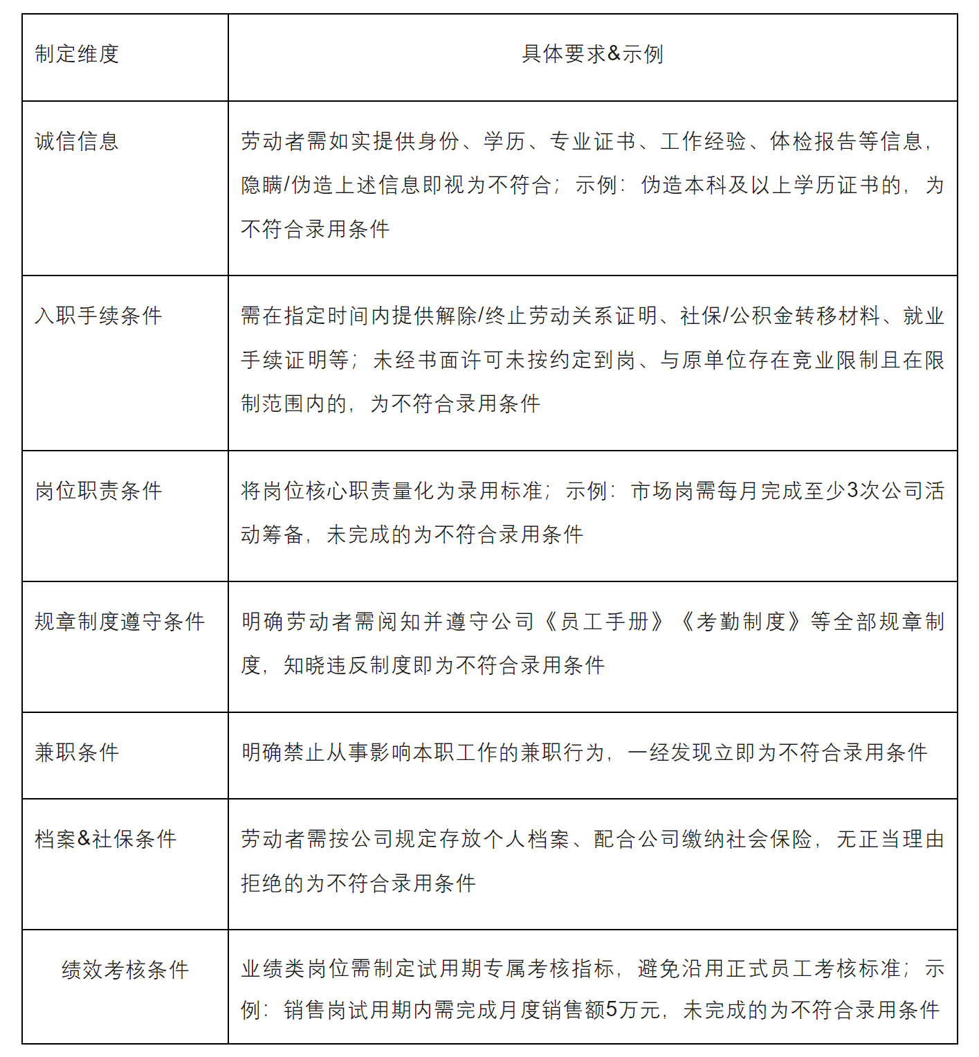
环节一:制定明确、可落地的录用条件
录用条件是解除的核心依据,无明确录用条件则无法证明劳动者“不符合”,需结合岗位特性从以下7个维度制定,所有条件均需具体、量化、可验证,避免模糊表述(如“工作态度良好”“表现优秀”)。

实操提示:录用条件需按岗位定制,同一部门不同岗位的录用条件应根据职责差异区分。
环节二:将录用条件正式向劳动者明示并留存证据
录用条件需让劳动者明确知晓,且用人单位需保留书面证据,避免后续举证不能,推荐明示方式(任选其一即可,优先选择更易留存证据的方式):
1.在《应聘登记表》末尾增设“本人已阅知并认可公司本岗位录用条件,承诺严格遵守”条款,由劳动者签字确认;
2.将录用条件作为劳动合同附件,在劳动合同中明确“本合同附件《XX岗位录用条件》为本合同组成部分,劳动者已阅知并认可”,由劳动者签字确认劳动合同及附件;
3.单独制作《岗位录用条件确认书》,逐条列明条件,由劳动者签字并按手印,用人单位留存原件。
核心要求:所有明示材料均需劳动者亲笔签字,电子签名需满足《电子签名法》要求,避免仅口头告知。
环节三:充分举证劳动者不符合录用条件
用人单位对“劳动者不符合录用条件”承担举证责任,举证材料需客观、具体、可印证,避免单一证据,需做好以下3项工作:
1.完善岗位职责描述:制定《岗位说明书》,详细列明岗位工作内容、考核标准、权责范围,由劳动者签字确认,作为录用条件的核心依据;
2.制定个性化录用要求:在岗位通用录用条件基础上,针对具体劳动者提出个性化要求(如针对有工作经验的劳动者要求“1个月内独立完成客户对接流程”),书面告知并由其签字;
3.规范试用期考核工作:
(1)制定《试用期考核表》,按录用条件设定考核项目、评分标准、考核周期,由直属领导、人力资源部门共同考核;
(2)对劳动者工作表现、失误、未完成指标等情况,做好《工作记录》,注明时间、事件、具体情况,由劳动者签字确认;若劳动者拒绝签字,可由2名以上同事见证并签字留存;
(3)考核结果需客观,避免主观评价,所有考核结论均需有具体事实和材料支撑(如工作成果文件、聊天记录、考勤记录、客户反馈等)。
举证标准:证据链完整,能够清晰、直接证明劳动者未满足录用条件中的具体条款。
环节四:在试用期内作出解除决定并送达劳动者
1.解除时限:必须在劳动合同约定的试用期届满前作出“不符合录用条件”的解除决定,试用期届满后,无论是否办理转正手续,均不得再以此理由解除;
2.即时解除权:无需等待试用期届满,一旦发现劳动者存在不符合录用条件的情形,且证据充分,用人单位可立即作出解除决定,无需提前通知;
3.解除通知送达:制作《解除劳动合同通知书》,明确载明“因你在试用期内不符合XX岗位录用条件(具体列明不符合的条款及事实依据),根据《劳动合同法》第三十九条第一项规定,公司决定自X年X月X日起与你解除劳动合同”,由劳动者签字签收;若劳动者拒绝签收,可通过快递(EMS)邮寄至劳动者预留的通讯地址,留存快递底单及物流签收记录,或通过公司内部办公系统公示并留存截图。
实操提示:试用期届满前需预留至少3-5个工作日处理解除流程,避免因流程延误导致试用期届满。
环节五:严格履行工会告知程序
用人单位单方解除劳动合同的,需提前履行工会程序,具体操作:
1.制作《解除劳动合同工会告知书》,载明解除理由、事实依据及法律依据,送达公司工会(未建立工会的,送达所在地街道/园区工会);
2.征求工会意见,留存工会出具的《复函》或书面意见;
3.若工会提出纠正意见,用人单位需研究并书面回复处理结果;
4.最终解除决定需将工会意见及处理结果作为重要依据,留存全套沟通记录。
法律依据:《劳动合同法》第四十三条
三、全套文件留存清单(核心证据)
为应对可能的劳动仲裁/诉讼,用人单位需将以下文件整理归档,形成完整证据链:
1.岗位录用条件相关:《XX岗位录用条件》《应聘登记表》《岗位录用条件确认书》、劳动合同及附件(含录用条件);
2.岗位职责相关:《岗位说明书》(劳动者签字版);
3.考核举证相关:《试用期考核表》《工作记录》、工作成果/失误证据、劳动者签字确认的考核材料、见证人员签字材料;
4.解除流程相关:《解除劳动合同工会告知书》、工会复函/意见、《解除劳动合同通知书》、送达凭证(劳动者签收版/快递底单/物流记录/公示截图);
5.其他辅助证据:考勤记录、社保/公积金缴纳沟通记录、档案存放沟通记录、规章制度公示记录(《员工手册》签收版)等。
四、常见风险规避要点
1.避免录用条件模糊化:禁止使用“工作能力强”“团队协作良好”等无量化标准的表述,所有条件均需“可衡量、可验证”;
2.避免试用期届满后解除:即使劳动者试用期届满后未转正,也不得再以“不符合录用条件”解除,可按“不能胜任工作”处理(需另行满足培训/调岗条件);
3.避免举证不足:单一证据无法支撑解除决定,需形成“录用条件-考核过程-不符合事实-证据印证”的完整证据链;
4.避免未履行工会程序:未通知工会直接解除的,属于程序违法,即使实体理由合法,也可能被认定为违法解除;
5.避免擅自变更录用条件:试用期内不得单方变更录用条件,如需变更,需与劳动者协商一致并书面确认。
五、违法解除的法律后果
若用人单位未按上述流程操作,被认定为违法解除劳动合同的,需承担以下后果:
1.劳动者要求继续履行劳动合同的,用人单位应当继续履行;
2.劳动者不要求继续履行或劳动合同已无法继续履行的,用人单位需向劳动者支付赔偿金(赔偿金标准:2倍的经济补偿金,试用期内经济补偿金按半个月工资计算,即赔偿金为1个月工资)。
六、附则
本指引根据《中华人民共和国劳动合同法》及相关司法解释制定,若后续法律法规更新,按新规定执行。
用人单位可根据自身经营特点及岗位特性,在本指引基础上细化录用条件及考核流程,但不得违反法律法规的强制性规定。
首发:微信公众号“劳动法江湖”
点读是点睛网APP中的一款全民学法的人工智能(AI)新产品。它能“识字”和“朗读”,它使“读屏”变“听书”,解放读者的眼睛和颈椎。它使“讲课”变“写作”,解放讲师的时间和身心。
在点睛网PC或APP端注册,登录点睛网PC端个人后台,点击“我的文章”,填写作者信息并上传文章。当第一篇文章通过编辑审核后,即成为点睛网的正式作者。
作者在点睛网个人中心发布文章,编辑审核合格的才能呈现给读者。作者只能发布自己写的文章,不能发布或转发他人的文章。更不能发布有违法律法规、政府规定,或公序良俗、文明风尚、社会和谐等文章。
作者文章上传后,编辑将在工作日最晚不超过24个小时、非工作日最晚不超过48个小时内完成审核。审核未通过的,说明理由。文章评论的审核,参照以上周期。
本网服务属虚拟电子产品,通过第三方平台支付,退费程序复杂且成本畸高。所以, 一经购买成功,概不支持退费请您理解。谢谢!
本网服务属虚拟电子产品,通过第三方平台支付,退费程序复杂且成本畸高。所以, 一经购买成功,概不支持退费请您理解。谢谢!