当“撤三”不再是简单游戏:从“丰华玉泉”案来看商标使用证据的生死门槛。
“提交一份撤销申请书,就能启动撤三程序”——这是许多商标从业者的共识。但鲜为人知的是,在撤三程序的另一端,一场关于证据真伪、使用意图、司法审查标准的暗战正在上演。
案
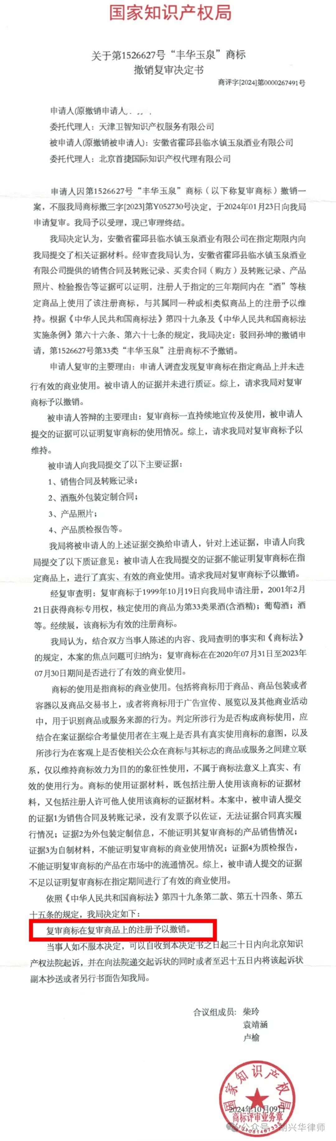
安徽省霍邱县临水镇玉泉酒业有限公司持有的“丰华玉泉”商标,历经撤三、撤销复审、行政诉讼三级程序,最终被我方成功撤销。案情本身其实并不太复杂,但隐藏在行政判决书背后的证据审查逻辑、司法态度转变,却值得我们深思。因此,这期内容就来与大家分享下。

一、案件时间线
第一阶段:撤三申请:自然人孙某委托胡律师团队,针对33类的“丰华玉泉”商标,向国家知识产权局提交了撤三申请,三年指定期间为2020年7月31日至2023年7月30日。这是典型的“撤三”程序——任何人无需任何理由,只需提交申请,即可启动对注册商标的撤销程序(注:现阶段,对撤三申请的要求要高一些了,需要提交检索结果,初步证明商标注册人未使用才行)。
第二阶段:商标局维持注册:商标局经审查决定,认为玉泉酒业提交的证据可以证明其在指定三年期间内使用了“丰华玉泉”商标,于是决定维持该商标注册,撤三我们输掉了。
第三阶段:撤销复审:
我们不服撤三决定,于是继续提出撤销复审申请。这也是法律赋予撤三申请人的救济途径。
在复审阶段,玉泉酒业提交了四组核心证据:

2024年10月,商标局作出了撤销复审决定,认定上述证据不能证明复审商标进行了有效的商业使用,于是决定撤销复审商标。

第四阶段:行政诉讼;
玉泉酒业却不服撤销复审决定,于法定期限内向一审法院北京知识产权法院提起了行政诉讼。案件正式进入司法审查程序。
二、司法审查的“显微镜”效应:从形式审查到实质穿透
胡律师认为:审理此类撤销案件时不适合采取过于严格的态度”,从国家知识产权局到法院,对于撤三制度的理解上已统一了意见,即并非以剥夺商标注册人权利为目的,而是以该制度为手段,督促商标注册人积极、规范地使用注册商标。然而,“丰华玉泉”案的判决却向我们展示了另一个维度:司法审查的严格程度,远超当事人的想象。
法院在“从严审查”原则下,对原告提交的证据逐一“解剖”:
1、销售合同+转账记录:无发票佐证,转账记录未显示商标及商品信息,无法与销售合同对应,且存在不同主体同一付款记录的情况,其真实性难以确认;
2、工业品买卖合同、包装买卖合同:非商标商品进入市场流通的证据,微信聊天记录未显示商标产品,与被撤销的商标使用无关;
3、产品照片:自制证据,形成时间无法确定,部分照片显示商标并非诉争商标,无法证明使用时间;
4、产品质检报告:仅证明产品质量合格,不能证明产品的市场流通情况。
最终,法院认定:在案证据不能证明诉争商标于指定期间内在核定商品上存在真实、合法、有效的商业使用,于是驳回了原告玉泉酒业的诉讼请求。
三、认知反差:为何撤三与撤销复审及行政诉讼的“结论”截然相反?
这起案件引发了一个更深层次的问题:为什么同样的证据,在撤三阶段被认定为“可以证明在使用”,到了撤销复审及行政诉讼阶段却被全盘否定呢?
胡律师总结了下,答案藏在两个层面的差异中:
第一,审查标准的差异:国家知识产权局在撤三阶段的审查更注重“形式完整性”,只要有销售合同、转账记录、产品照片、质检报告等形式要件齐全的证据,倾向于认可其证明力。这也符合胡律师所说的“督促注册人积极使用”的立法意图。
第二,证据造假带来的“信任崩塌”:该案的行政诉讼阶段,原告提交了伪造的合同。这一行为不仅导致这部分合同类证据被排除,更让法官对其提交的其他证据产生合理怀疑。正如判决所言:“基于原告上述不诚信的诉讼行为,对于其提交的其他证据,应予从严审查。”这种“信任崩塌”的后果是毁灭性的,原本可能勉强过关的证据,在法官的“显微镜”下变得千疮百孔、漏洞百出。
四、深度反思:商标使用证据的“生死线”在哪里?
“丰华玉泉”案给商标从业者和企业敲响了警钟:在撤三案件中,证据的真实性、完整性和关联性,缺一不可。
结合本案的司法实践,胡律师提炼出4个“生死线”,分别是:
1、真实使用意图是根基:
我们看到具有真实商标使用意图的行为,是有机会得到行政机关和司法机关认可的。反之,如果注册人只是为了应付撤三而制造“象征性使用”证据,一旦被识破,将面临“从严审查”的不利后果。
2、证据链必须完整闭环:
一个完整的商标使用证据链应包括:生产证据,如包装定制、质检报告+流通证据,如销售合同、发票、物流凭证+宣传证据,如广告、展会、促销物料等,且各环节信息应能相互印证。比如,合同金额与发票一致,付款方与合同签订方一致,产品信息与商标核定使用的商品一致。
3、发票是证据链的“黄金一环”:
在本案中,法院多次指出“无发票佐证”,这无疑是玉泉酒业的证据无法被采信的重要原因。发票作为税务机关监制的正式凭证,其证明力远高于自制合同和转账记录。有合同无发票,等于合同未履行;有转账无发票,等于资金流向不明。
4、警惕“证据造假”的毁灭性后果:
本案中,原告伪造合同的行为,直接导致全部证据被“从严审查”。这种“一颗老鼠屎坏了一锅汤”的效应,在司法实践中屡见不鲜。一旦被认定为不诚信诉讼,不仅本案败诉,还可能影响后续其他案件的信誉评价。
五、胡律师给企业的“撤三防御”实战建议
基于以上分析,胡律师结合多年办案经验,为企业应对撤三提出4点建议:
1、建立商标使用证据档案库:
从商标注册之日起,应有意识地保存证据:每笔交易的合同+发票+物流单据+付款凭证;每次产品包装定制的合同+样品+付款凭证;每年的产品质检报告+参展合同+广告发布合同+宣传物料。即使做不到每一笔交易的都要留存,但一些主要合同(比如合同金额较大的),应该做好留档工作。正所谓“养兵千日,用兵一时”,撤三发生时,这些证据就是最好的防御武器。
2、确保证据的真实性与一致性:
合同的签订方应真实存在,可查询工商信息,合同签订日期应在对方成立之后;发票开具单位应与合同签订方一致,品名应体现商标名称或图样;转账记录应与合同金额、付款方一致。特别提示:发票的备注栏,可注明商标及商品信息。
3、对“象征性使用”保持警惕:
不要为了应付撤三而临时制造几份合同、拍几张照片。司法实践中,这种“象征性使用”很难通过法院的实质审查,以后只会越来越难。真正的使用应当是持续的、稳定的、公开的商业行为。
4、寻求专业律师的早期介入:
这也能体现商标律师的价值。术业有专攻。一旦商标权人收到撤三通知,应立即寻求专业商标律师的帮助。商标律师可以根据证据情况评估答辩的成功率,指导证据搜集工作,制定应对方案。千万不要等到行政诉讼阶段才试图堵证据漏洞,恐怕为时已晚了。
“丰华玉泉”案告诉我们:商标撤销制度不是文字游戏,而是对真实使用行为的合法性检验。 在这个检验面前,任何侥幸心理和造假行为,都将付出惨痛代价。这枚存续20多年的“丰华玉泉”商标,最终因无法提供真实、有效的使用证据,更因证据造假行为触发的“从严审查”机制,最终导致彻底丧失了商标权。
最后胡律师希望大家能够明白,商标权的存续,不在证书上,而在市场里。只有真实、持续、规范的使用,才能让商标权“立于不败之地”。
首发:微信公众号“胡兴华律师”
点读是点睛网APP中的一款全民学法的人工智能(AI)新产品。它能“识字”和“朗读”,它使“读屏”变“听书”,解放读者的眼睛和颈椎。它使“讲课”变“写作”,解放讲师的时间和身心。
在点睛网PC或APP端注册,登录点睛网PC端个人后台,点击“我的文章”,填写作者信息并上传文章。当第一篇文章通过编辑审核后,即成为点睛网的正式作者。
作者在点睛网个人中心发布文章,编辑审核合格的才能呈现给读者。作者只能发布自己写的文章,不能发布或转发他人的文章。更不能发布有违法律法规、政府规定,或公序良俗、文明风尚、社会和谐等文章。
作者文章上传后,编辑将在工作日最晚不超过24个小时、非工作日最晚不超过48个小时内完成审核。审核未通过的,说明理由。文章评论的审核,参照以上周期。
本网服务属虚拟电子产品,通过第三方平台支付,退费程序复杂且成本畸高。所以, 一经购买成功,概不支持退费请您理解。谢谢!
本网服务属虚拟电子产品,通过第三方平台支付,退费程序复杂且成本畸高。所以, 一经购买成功,概不支持退费请您理解。谢谢!